八月医学

您的位置:主页 > 医学资讯 > 健康资讯 >

中央28部门重磅发布:“暴力伤医黑名单”真的来了!

2019-01-09     来源:未知         内容标签:中央,部门,重磅,发布,“,暴力,伤医,黑名单,”,

导读:近日,发改委、人民银行、卫健委、公安部、人社部、商务部、最高人民法院等28个部门联合印发《关于对严重危害正常医疗秩序的失信行为责任人实施联合惩戒合作备忘录》的通知,

近日,发改委、人民银行、卫健委、公安部、人社部、商务部、最高人民法院等28个部门联合印发《关于对严重危害正常医疗秩序的失信行为责任人实施联合惩戒合作备忘录》的通知,对暴力杀医伤医以及在医疗机构寻衅滋事等严重危害正常医疗秩序的失信行为,建立健全失信联合惩戒机制

 

 

 

附件:

 

关于对严重危害正常医疗秩序的失信行为责任人实施联合惩戒合作备忘录

 

为全面贯彻党的十九大和十九届二中、三中全会精神,以习近平新时代中国特色社会主义思想为指导,落实《国务院关于建立完善守信联合激励和失信联合惩戒制度加快推进社会诚信建设的指导意见》(国发〔2016〕33 号)和《国务院关于印发社会信用体系建设规划纲要(2014—2020 年)的通知》(国发〔2014〕21 号)等有关文件要求,加快推进医疗服务领域信用体系建设,打击暴力杀医伤医以及在医疗机构寻衅滋事等严重危害正常医疗秩序的失信行为,建立健全失信联合惩戒机制,国家发展改革委、人民银行、卫生健康委、中央组织部、中央宣传部、中央编办、中央文明办、中央网信办、最高人民法院、工业和信息化部、公安部、人力资源社会保障部、自然资源部、住房城乡建设部、交通运输部、商务部、文化和旅游部、国资委、海关总署、市场监管总局、银保监会、证监会、全国总工会、共青团中央、全国妇联、民航局、中医药局、铁路总公司等部门就医疗服务领域涉医违法犯罪行为人开展联合惩戒工作达成以下意见。

 

一、联合惩戒的对象

 

联合惩戒对象是指因实施或参与涉医违法犯罪活动,被公安机关处以行政拘留以上处罚,或被司法机关追究刑事责任的严重危害正常医疗秩序的自然人。本备忘录中所提及的严重危害正常医疗秩序的失信行为是指倒卖医院号源等破坏、扰乱医院正常诊疗秩序的涉医违法犯罪活动,以及 2014 年 4 月 28 日最高人民法院、最高人民检察院、公安部、原国家卫生计生委联合印发的《关于依法惩处涉医违法犯罪维护正常医疗秩序的意见》中所列举的 6 类涉医违法犯罪活动。 6 类涉医违法犯罪活动主要包括以下情形:

 

(一)在医疗机构内故意伤害医务人员、损毁公私财物的

 

(二)扰乱医疗秩序的

 

(三)非法限制医务人员人身自由的

 

(四)侮辱恐吓医务人员的

 

(五)非法携带枪支、弹药、管制器具或危险物品进入医疗机构的

 

(六)教唆他人或以受他人委托为名实施涉医违法犯罪行为的

 

二、跨部门联合惩戒措施

 

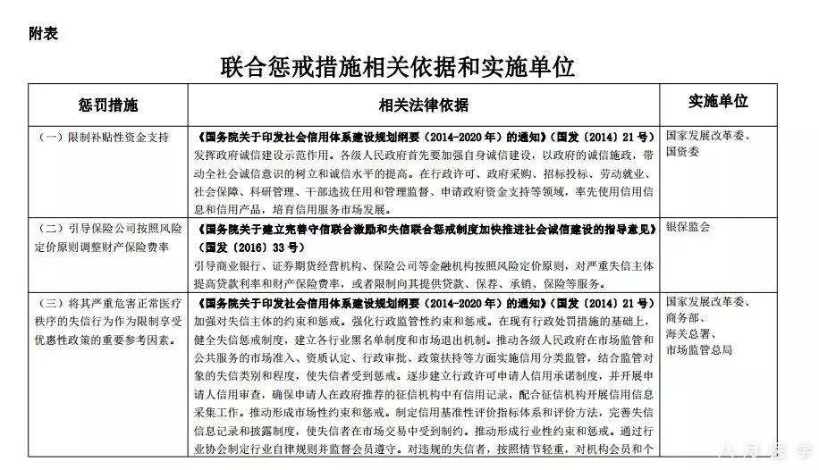
(一)限制补贴性资金支持。

 

(实施单位:国家发展改革委、国资委)

 

(二)引导保险公司按照风险定价原则调整财产保险费率。

 

(实施单位:银保监会)

 

(三)将其严重危害正常医疗秩序的失信行为作为限制享受优惠性政策的重要参考因素。

 

(实施单位:国家发展改革委、商务部、海关总署、市场监管总局)

 

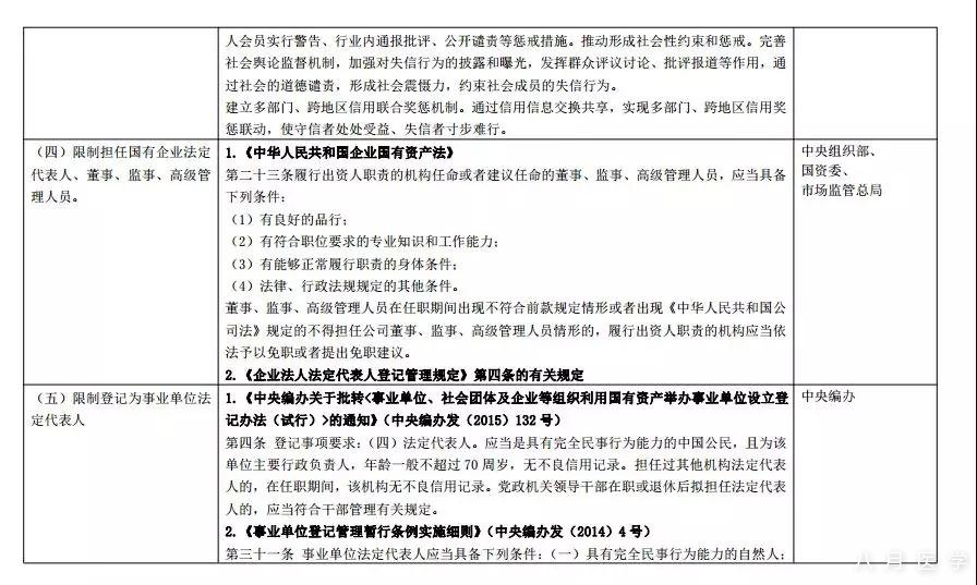
(四)限制担任国有企业法定代表人、董事、监事、高级管理人员。

 

(实施单位:中央组织部、国资委、市场监管总局)

 

(五)限制登记为事业单位法定代表人。

 

(实施单位:中央编办)

 

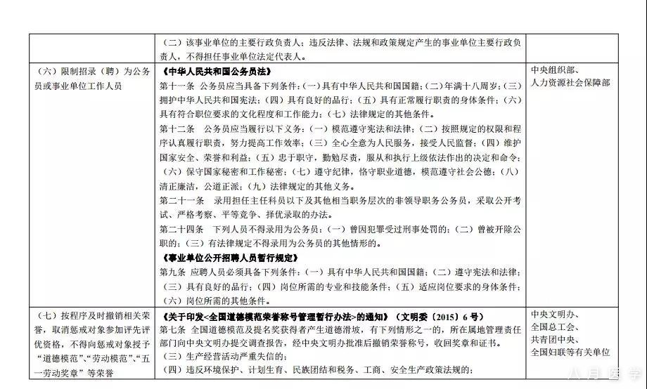
(六)限制招录(聘)为公务员或事业单位工作人员。

 

(实施单位:中央组织部、人力资源社会保障部)

 

(七)按程序及时撤销相关荣誉,取消惩戒对象参加评先评优资格,不得向惩戒对象授予“道德模范”、“劳动模范”、“五一劳动奖章”等荣誉。

 

(实施单位:中央文明办、全国总工会、共青团中央、全国妇联等有关单位)

 

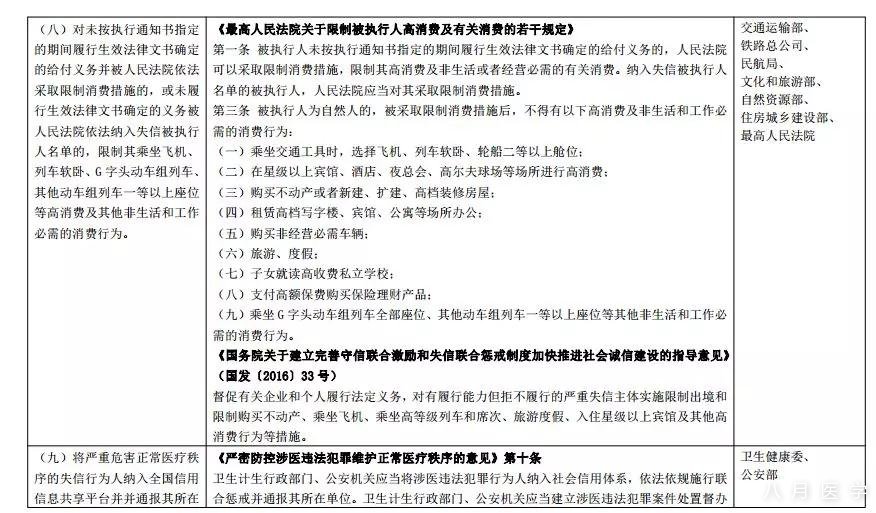
(八)未按执行通知书指定的期间履行生效法律文书确定的给付义务并被人民法院依法采取限制消费措施的,或未履行生效法律文书确定的义务被人民法院依法纳入失信被执行人名单的,限制其乘坐飞机、列车软卧、G 字头动车组列车、其他动车组列车一等以上座位等高消费及其他非生活和工作必需的消费行为。

 

(实施单位:交通运输部、铁路总公司、民航局、文化和旅游部、自然资源部、住房城乡建设部、最高人民法院)

 

(九)将严重危害正常医疗秩序的失信行为人纳入全国信用信息共享平台并通报其所在单位。

 

(实施单位:卫生健康委、公安部)

 

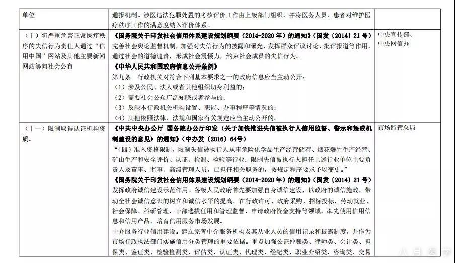
(十)将严重危害正常医疗秩序的失信行为人通过“信用中国” 网站及其他主要新闻网站等向社会公布。

 

(实施单位:中央宣传部、中央网信办)

 

(十一)限制取得认证机构资质。

 

(实施单位:市场监管总局)

 

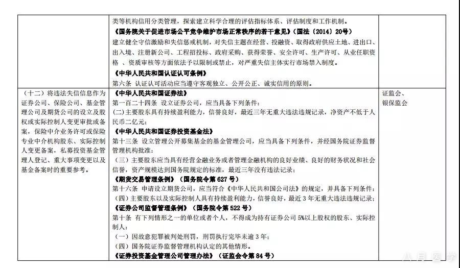
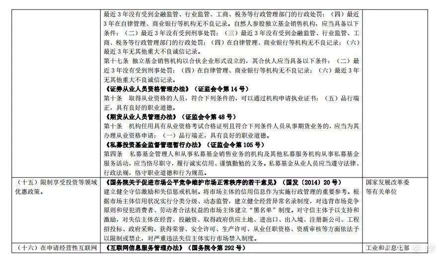
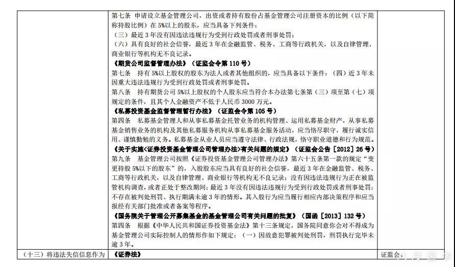
(十二)将违法失信信息作为证券公司、保险公司、基金管理公司及期货公司的设立及股权或实际控制人变更审批或备案,保险中介业务许可或保险专业中介机构股东、实际控制人变更备案,私募投资基金管理人登记、重大事项变更以及基金备案时的重要参考。

 

(实施单位:证监会、银保监会)

 

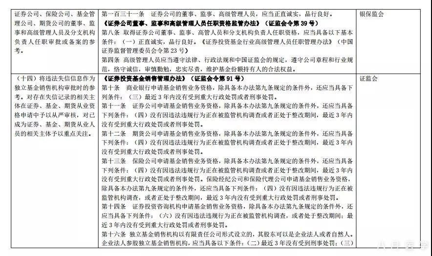
(十三)将违法失信信息作为证券公司、保险公司、基金管理公司、期货公司的董事、监事和高级管理人员及分支机构负责人任职审批或备案的参考。

 

(实施单位:证监会、银保监会)

 

(十四)将违法失信信息作为独立基金销售机构审批时的参考。对存在失信记录的相关主体在证券、基金、期货从业资格申请中予以从严审核,对已成为证券、基金、期货从业人员的相关主体予以重点关注。

 

(实施单位:证监会)

 

(十五)限制享受投资等领域优惠政策。

 

(实施单位:国家发展改革委等有关单位)

 

(十六)在申请经营性互联网信息服务时,将其失信信息作为审核相关许可的重要参考。

 

(实施单位:工业和信息化部)

 

三、联合惩戒实施方式

 

(一)公安部向卫生健康委提供严重危害正常医疗秩序的失信行为人名单信息。卫生健康委通过全国信用信息共享平台向参与联合惩戒的部门提供该名单信息。相关部门收到相关名单后根据本备忘录约定的内容对其实施惩戒。

 

(二)建立惩戒效果定期通报机制,相关部门定期将联合惩戒措施的实施情况通过全国信用信息共享平台反馈至国家发展改革委和卫生健康委。

 

(三)涉及地方事权的,由地方公安机关定期向当地卫生健康行政部门提供严重危害正常医疗秩序的失信行为人名单信息。地方卫生健康行政部门将公安机关提供的严重危害正常医疗秩序的失信行为人名单推送至其他部门,由其他部门按照本备忘录采取惩戒措施。

 

(四)建立联合惩戒退出机制。联合惩戒的实施期限自行为人被治安或刑事处罚结束之日起计算,满五年为止。期间再次发生严重危害正常医疗秩序的失信行为的,惩戒期限累加计算。惩戒实施期限届满即退出联合惩戒。

 

四、联合惩戒动态管理

 

卫生健康委对严重危害正常医疗秩序的失信行为等严重违法违规名单进行动态管理,及时补充、撤销和更新相关信息,并及时推送至参与严重危害正常医疗秩序的失信行为联合惩戒的相关部门,对于从该严重违法违规名单中撤销的主体,相关部门应当及时停止实施惩戒措施。

 

五、其他事宜

 

各部门应当密切协作,积极落实本备忘录。实施过程中涉及部门之间协调配合的问题,由各部门协商解决。

 

本备忘录签署后,各项惩戒措施所依据的法律、法规、规章及规范性文件有修改或调整的,以修改后的法律、法规、规章及规范性文件为准。

 

附表:联合惩戒措施相关依据和实施单位

 

 

 

来源:发改委官网