不同教材里的菌血症,不同含义。脓毒(血)症,一字之差,不同含义。
作者:admin 来源:未知 关注八月 时间:浏览: 次
不同教材里的菌血症,不同含义。脓毒(血)症,一字之差,不同含义。考研复习时,曾遇到相关练习题考察什么是脓毒症,当时没有细想,以为就是医学微生物学里的脓毒血症,但看了下面几个选项无从下手,因为没有一个符合。
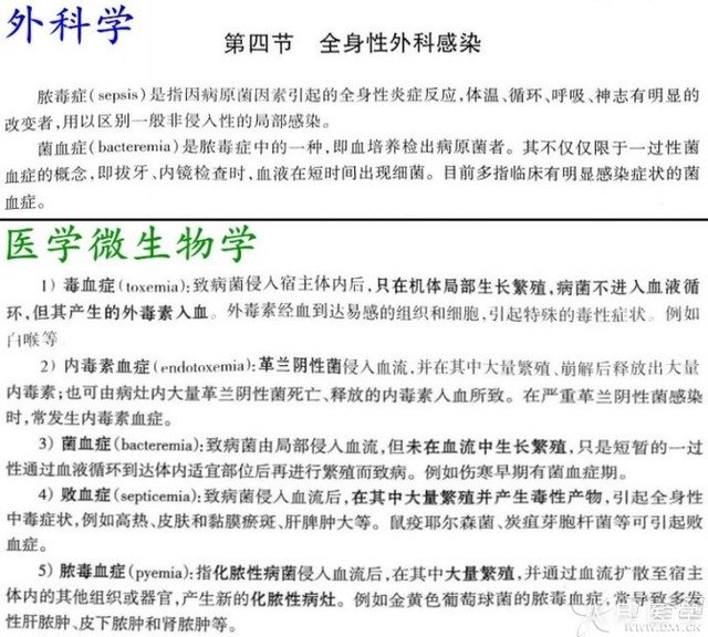
《医学微生物学》中的脓毒血症(pyemia),是指化脓性细菌侵入血流,在其中大量繁殖,并通过血流扩散到其他组织或器官,产生新的化脓性病灶者。
没有办法只好翻答案再看书,一看,外科学上的脓毒症(sepsis),不论是中文还是英文都不一样,定义也不同。脓毒症是指因病原菌因素引起的全身炎症反应,体温、循环、呼吸、神智有明显改变者。
这样看起来,这两个概念的意义并不一致
————————————————————————————————————————
如果认同这两个概念意义不同,就要多说几句了
搞不清这两个概念的不仅是我,园子里的小编似乎也分不清
在园子的感染咨询中,有这么一篇文章:《从微生物学角度谈细菌耐药应对策略》:http://infect.dxy.cn/article/94338
文字版有这么一段:

sepsis是脓毒血症?这似乎是个明显的错误。我认真听了视频,王辉教授一开始也不小心把这个说错成了脓毒血症。但迅速纠正过来,并说出了英文sepsis,sepsis显然不是脓毒血症。
————————————————————————————————————————
两个菌血症,也是蛮麻烦的问题。
关于菌血症(bacteremia),《医学微生物学》定义为:病原菌由原发部位一过性或间断性入血,到达其他部位继续繁殖,但不在血中繁殖者。《外科学》则认为菌血症也是脓毒症的一种,即血培养检出病原菌者,不仅仅是指血液中短时间内出现细菌。
附上教材的截图:
(本文转载仅作分享,以上图文信息版权归原创作者所有,如侵权,请告知删除!电话:13133721358黄生)
原文阅读↙